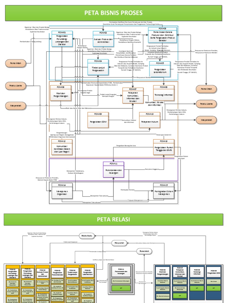
Peta Bisnis Proses
Peta proses bisnis adalah aset penting bagi organisasi yang memuat informasi ke dalam satu kesatuan dokumen organisasi, sehingga penyusunannya melibatkan seluruh elemen organisasi. Penyusunan informasi potensi sumberdaya ungulan
01 Bisnis Proses Mapping dan Peta Prosedur.xlsx
Peta bisnis proses kementerian kelautan dan perikanan dengan rahmat tuhan yang maha esa menteri kelautan dan perikanan republik indonesia, menimbang :
Peta bisnis proses. Silakan unduh peta proses bisnis polban. Penyelenggaraan pameran dan promosi investasi 2. Proses bisnis adalah sistem yang digunakan perusahaan untuk mencapai tujuannya.
Penyusunan peta proses bisnis dimulai dari visi, misi, dan Dalam pemetaan proses dapat kita mulai dengan menggambarkan seluruh aktifitas yang terjadi dalam suatu organisasi menjadi kelompok besar aktivitas yang kita sebut sebagai peta proses bisnis. Pemetaan proses bisnis ideal 1 2.
Peraturan menteri pendayagunaan aparatur negara dan reformasi birokrasi republik indonesia tentang penyusunan peta proses bisnis instansi pemerintah. Peraturan menteri pendayagunaan aparatur negara dan reformasi birokrasi republik indonesia ini mulai berlaku pada tanggal 27 maret 2018. Kelompok kegiatan dalam peta proses / peta bisnis proses tsb dihubungkan dengan garis input dan outputnya, sehingga terlihat hubungan antar proses dalam lingkup suatu badan pemerintahan.
Proses tujuan proses bisnis manajemen proses bisnis inti proses bisnis pendukung stakeholders hasil / output manfaat / outcome 1. Dengan demikian, menjadi sebuah keniscayaan untuk melibatkan seluruh elemen organisasi dalam penyusunan peta proses bisnis untuk memastikan akurasi dan kelengkapan dari proses bisnis yang. Peta proses bisnis adalah diagram yang menggambarkan hubungan kerja yang efektif dan efisien antar perangkat daerah untuk menghasilkan kinerja sesuai dengan tujuan pendirian organisasi agar menghasilkan keluaran yang bernilai tambah bagi pemangku kepentingan.
Peta p roses merupakan inventarisasi rencana kerja jangka menengah dan. Dari peta proses bisnis ini kemudian dapat didetailkan menjadi sub peta proses bisnis dan kemudian menjadi sop dan intruksi kerja seperti yang dijelaskan. Penyediaan sarana dan prasarana informasi 3.
Peta aktivitas sub proses bisnis tujuan 33 t.3.1 meningkanya aktivitas perekonomian sektor penanaman modal unggulan daerah yang inklusif dan berkelanjutan meningkatnya realiasi investasi 1. “diperlukan satu panduan sistem tata kelola organisasi yang memuat aktivitas kegiatan tiap unis organisasi, agar berjalan dengan sinergi dan harmonis melalui peta proses bisnis kemenkumham,” ujar sekjen saat memberikan sambutan dalam kegiatan penyempurnaan peta proses bisnis di lingkungan kemenkumham, jakarta, selasa (09/08/2016). Bahwa berdasarkan pertimbangan sebagaimana dimaksud dalam huruf a, perlu menetapkan keputusan menteri kelautan dan perikanan tentang peta bisnis proses.
Kerangka peta proses bisnis menggunakan level atau tingkatan peta proses bisnis yang dimiliki perangkat daerah berdasarkan tingkatannya dimulai dari peta proses bisnis level 0, level 1, sampai dengan peta proses bisnis level ke n, dapat dijelaskan sebagai berikut: Peta proses bisnis yg sudah ada struktur opd eksisting hasil 1. Menteri panrb dari masa ke masa;
Proses bisnis (business process) dapat didefinisikan sebagai kumpulan dari proses dan berisi kumpulan aktifitas (tasks) yang saling berelasi satu sama lain untuk menghasilkan suatu keluaran yang mendukung pada tujuan. Peta bisnis proses kementerian kelautan dan perikanan, perlu disusun peta bisnis proses lingkup direktorat jenderal pengawasan sumber daya kelautan dan perikanan; Proses bisnis merupakan sekumpulan perkerjaan atau kativitas yang terstruktur dan saling berkaitan untuk menyelesaikan suatu masalah atau untuk menghasilkan produk ataupun layanan.
• level 2, yaitu bisnis proses antar kementerian/lembaga Road map peta bisnis proses secara nasional tersebut dibagi menjadi empat level yaitu: Bahwa untuk melaksanaan ketentuan pasal 79 peraturan presiden nomor 7 tahun 2015 tentang organisasi kementerian negara, perlu disusun peta bisnis proses
Contoh peta proses bisnis pemerintah daerah. Setiap kelompok peta bisnis proses diuraikan dalam peta subproses. Peta sub proses bisnis level 3 bpnd.04.01 pemeliharaan dan pengembangan sistem pajak daerah bpnd.04.04 penertiban pajak daerah bpnd.04.02 penagihan piutang pajak daerah lainnya bpnd.04.03 penyusunan laporan realisasi penerimaan pendapatan daerah bpnd.04.06 pengawasan dan pemeriksaan pajak daerah bpnd.04.05 peningkatan kualitas monitoring dan.
Oleh dosen pendidikan 3 diposting pada 27/11/2020. Keselarasan dan konsistensi untuk menjaga efektivitas organisasi 1. Menata, dan mengembangkan proses bisnis unit yang bersangkutan dalam rangka pelaksanaan tugas dan fungsi;
Peta proses bisnis merupakan aset terpenting organisasi yang mengumpulkan seluruh informasi ke dalam satu kesatuan dokumen atau database organisasi. Pedoman dalam penyusunan peta proses bisnis badan pendidikan dan pelatihan keuangan untuk level 3. Peta proses bisnis sendiri merupakan aset terpenting organisasi yang mengumpulkan seluruh informasi ke dalam satu kesatuan dokumen atau database organisasi.
Dengan demikian, menjadi sebuah keniscayaan untuk melibatkan seluruh elemen organisasi dalam penyusunan peta proses bisnis untuk memastikan akurasi dan kelengkapan dari proses bisnis yang. Peta proses bisnis (ppb) politeknik negeri bandung_edisi_2018. Ciwaruga kecamatan parongpong kabupaten bandung barat kotak pos bandung.
Keterlibatkan seluruh elemen organisasi dalam penyusunan peta proses bisnis berfungsi untuk memastikan akurasi dan kelengkapan dari proses bisnis yang digambarkan. Peta proses bisnis badan pendidikan dan pelatihan keuangan sebagaimana dimaksud dalam diktum kesatu terdiri atas: Untuk itu, perlu disusun sebuah peta proses bisnis berdasarkan peraturan menteri pendayagunaan aparatur negara dan reformasi birokrasi nomor 19 tahun 2018 tentang penyusunan peta proses bisnis yang menggambarkan hubungan kerja yang efektif dan efisien antar unit organisasi untuk menghasilkan kinerja sesuai dengan visi dan misi organisasi, agar.
3.2.1 penyusunan peta proses bisnis menggunakan level atau tingkatan peta proses bisnis instansi pemerintah merupakan keseluruhan rangkaian alur kerja yang saling berhubungan dalam rangka mencapai visi, misi, dan tujuan. Pemetaan proses bisnis eksisting 4. Level 0 merupakan peta proses bisnis yang memuat seluruh proses bisnis
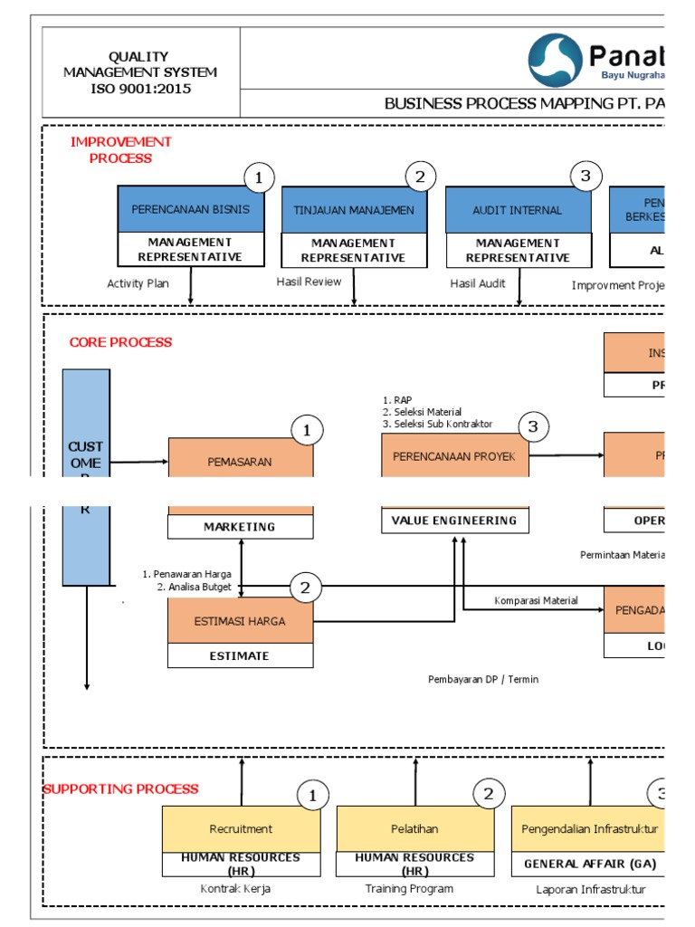
Sistem Manajemen Mutu Badan Usaha Pelaksana Jasa
Peta Bisnis PTUN Jakarta Pengadilan Tata Usaha Negara
Lusia Widyastuti This site is the bee's knees
Peta Bisnis Proses Dan Relasi 2015
Peta Proses Bisnis Sistem Manajeman Mutu
Jasa Konsultan Manajemen (Cognoscenti Consulting Group
Reformasi Birokrasi Kementerian Pertanian RI
Peta Hubungan Proses Bisnis Sistem Manajeman Mutu
PETA PROSES BISNIS Reformasi Birokrasi PPPPTK PKn dan IPS
Peta Proses Bisnis DitjenBinaAdwil
PETA PROSES BISNIS Reformasi Birokrasi PPPPTK PKn dan IPS
Peta Proses Bisnis DitjenBinaAdwil
Peta Strategi dan Proses Bisnis KPPN Manokwari
Peta Hubungan Proses Bisnis Sistem Manajeman Mutu
Proses Bisnis Rumah Makan Selasih GAMBRIS OFFICIAL BLOG


Comments
Post a Comment